Unit 11: Scripting for Media Products

Friday, 13 March 2015

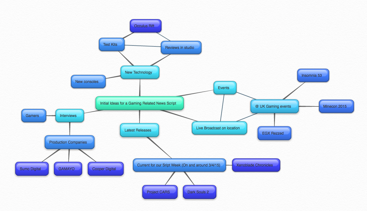
LO 2: Task 3 - Mindmap of News Ideas



Topic Moodboard


Posted by Jake Dungworth at 03:38
Email ThisBlogThis!Share to XShare to FacebookShare to Pinterest

No comments:

Post a Comment

Newer Post Older Post Home
Subscribe to: Post Comments (Atom)

About Me

Jake Dungworth
View my complete profile

Blog Archive

  • ▼  2015 (16)
    • ►  May (4)
    • ►  April (2)
    • ▼  March (10)
      • LO 3: Task 3 - Script Research
      • LO 2: Task 2 and 6 - Group Members and Role Assign...
      • LO 2: Task 5 - Target Audience Profile
      • LO 2: Task 5 - Production Schedule
      • LO 2: Task 4 - Mood board representing Target Audi...
      • LO 2: Task 3 - Mindmap of News Ideas
      • LO 1: Tutor Feedback and Feedforward
      • LO 1: Task 3 - Analysis of Scripts
      • LO 1: Task 2 - What are scripts and examples from ...
      • LO 1: Task 1 - Assignment Brief Scenario
Picture Window theme. Powered by Blogger.